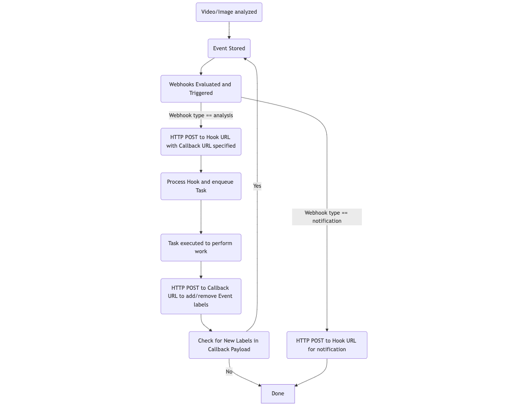
How are Hooks processed?

mermaid-diagram-2024-08-30-173500.png

flowchart TD
CaptureEvent(Video/Image analyzed)-->StoreEvent(Event Stored)
StoreEvent --> EvalHooks(Webhooks Evaluated and Triggered)
EvalHooks -- Webhook type == analysis --> PostWithCallback(HTTP POST to Hook URL with Callback URL specified)
PostWithCallback --> EnqueueTask(Process Hook and enqueue Task)
EnqueueTask --> ExecuteTask(Task executed to perform work)
ExecuteTask --> ExecuteCallback(HTTP POST to Callback URL to add/remove Event labels)
ExecuteCallback --> CheckResults(Check for New Labels in Callback Payload)
CheckResults -- Yes --> StoreEvent
CheckResults -- No --> Done
EvalHooks -- Webhook type == notification --> PostNotification(HTTP POST to Hook URL for notification)
PostNotification --> Done
Have more questions? Submit a request

Comments